郑州源创基因科技有限公司成立于2016年,由哥伦比亚大学博士后赵辉,归国创办的国家高新技术企业。拥有97项知识产权及实用技术,业务遍布上海、重庆、深圳、北京等城市,总部在郑州航空港区。
糖尿病是一种常见的代谢性疾病,全球患者人数已超过4亿。而最新研究发现,NK细胞外泌体或许能为糖尿病的治疗带来新的曙光。
NK细胞外泌体
NK细胞(自然杀伤细胞)是免疫系统的重要组成部分,能够通过调节炎症反应影响机体代谢。外泌体是细胞分泌的纳米级囊泡(直径约30–150纳米),可携带蛋白质、RNA等生物活性分子,在细胞间充当“信使”角色。
然而,NK细胞如何通过外泌体调控胰岛素敏感性,一直是科学界尚未解开的谜题。
近期,中国药科大学研究团队在《Signal Transduction and Targeted Therapy》上发表论文,首次揭示:来自瘦鼠NK细胞的外泌体,可通过特定微小RNA(如miR-1249-3p)改善胰岛素抵抗和炎症反应,为2型糖尿病的治疗提供了新的分子靶点。
NK细胞外泌体改善胰岛素抵抗的作用机制
抑制炎症反应
研究发现,NK细胞外泌体能够显著降低内脏脂肪和肝脏中炎症因子(如IL-6、TNF-α)的水平,而这些因子正是导致胰岛素抵抗的重要因素。通过抑制炎症反应,外泌体有助于恢复组织对胰岛素的敏感性。
促进代谢调节
NK细胞外泌体携带的miR-1249-3p等微小RNA,可激活胰岛素信号通路中的关键分子(如p-Akt、PPARγ和GLUT4),促使细胞恢复对胰岛素的响应,从而提升血糖的吸收和利用效率。
精准靶向作用
实验显示,这些外泌体主要富集于小鼠的内脏脂肪和肝脏——糖尿病代谢紊乱最突出的区域。这种组织特异性使外泌体能够精准作用于代谢异常部位,发挥治疗效果。
NK细胞外泌体改善胰岛素抵抗的实验证据
动物实验
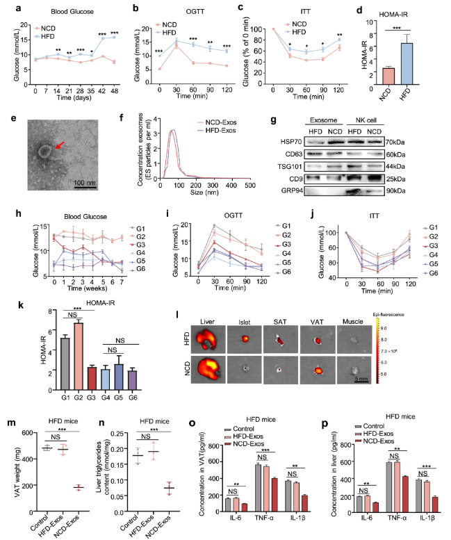
研究人员构建了2型糖尿病小鼠模型(通过高脂饮食和低剂量链脲佐菌素诱导),并从瘦鼠和胖鼠的脾脏NK细胞中分离外泌体,注射至糖尿病小鼠体内。
结果显示,接受瘦鼠外泌体的小鼠体重逐渐恢复,空腹血糖显著下降,口服葡萄糖耐量(OGTT)和胰岛素耐量(ITT)结果改善,胰岛素抵抗指数(HOMA-IR)也明显降低。进一步分析发现,外泌体主要聚集在内脏脂肪和肝脏中,不仅减轻了脂肪重量和肝内甘油沉积,还降低了IL-6、TNF-α等炎症因子水平,并增强了胰岛素信号通路活性。而胖鼠来源的外泌体则未见明显效果。
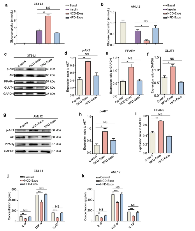
体外实验
在3T3-L1脂肪细胞和AML12肝细胞中进行的实验进一步验证:瘦鼠外泌体可促进脂肪细胞摄取葡萄糖,抑制肝细胞生成葡萄糖,并减少炎症因子分泌。同样,胖鼠外泌体未表现出上述作用。
关键作用因子是什么?
基因芯片分析显示,瘦鼠外泌体中miR-1249-3p的含量显著高于胖鼠。进一步实验证实,该微小RNA可通过外泌体从NK细胞传递至脂肪细胞和肝细胞。研究人员还观察到,在细胞中转入miR-1249-3p模拟物可重现外泌体的改善效果,而使用抑制剂阻断miR-1249-3p后,外泌体的作用即消失。这表明miR-1249-3p是外泌体改善胰岛素抵抗的核心成分。
临床应用前景
该研究不仅首次揭示NK细胞可通过外泌体远距离调控代谢,还明确了miR-1249-3p–SKOR1–SMAD6–TLR4/NF-κB这一全新信号轴,为2型糖尿病的治疗提供了多个潜在靶点。未来,无论是补充miR-1249-3p,或是抑制SKOR1,均可能成为新的治疗策略。
当然,该研究仍处于起步阶段。目前所有结果均来自小鼠实验,后续需在人体中验证miR-1249-3p的功能。此外,如何实现外泌体的大规模临床级制备与精准递送,也是未来需要解决的关键问题。尽管如此,这一来自瘦鼠NK细胞外泌体的“微小英雄”,无疑为糖尿病治疗照亮了新的道路。
结语
NK细胞外泌体的研究为糖尿病治疗提供了全新视角。从改善胰岛素抵抗到调控炎症反应,从动物实验到未来可能的临床转化,这些微小囊泡展现出巨大的潜力。随着研究的深入与技术的发展,我们有理由期待,基于NK细胞外泌体的疗法将为糖尿病患者带来新的希望。
资料来源:再生外泌体
https://www.nature.com/articles/s41392-021-00805-y
https://mp.weixin.qq.com/s/bI4mWsAYS-dnmtI3f2BiDA
